El cerebro y los testículos humanos tienen la mayor cantidad de...
Un equipo de investigadores de la Universidad de Aveiro y la Universidad de Porto ─ambas en el vecino Portugal─, y la Universidad de Birmingham...
Las polillas tienen un papel secreto pero clave en la polinización...
Las polillas son importantes transportadoras de polen en las tierras de cultivo inglesas, y podrían desempeñar un papel en el apoyo al rendimiento de...
Identifican un importante origen genético de nuestros sentidos
Tener cabeza es toda una ventaja. Aunque esto puede parecer banal, tuvo que ser probado en un largo proceso evolutivo: a medida que se...
¿Cuánto tiempo sobrevive el COVID-19 en superficies como el plástico, el...
Durante estos días de alarma mundial por la pandemia del COVID-19, mucha gente ha compartido una amplia variedad de bulos a través de las...
El volcán submarino más grande jamás registrado frente a la costa...
Un equipo de investigadores afiliados a una serie de instituciones en Francia ha registrado los detalles y características de un volcán submarino que nació...
La Vía Láctea es rica en moléculas similares a la grasa,...
Nuestra galaxia es rica en moléculas similares a la grasa, según un nuevo estudio que ha involucrado a científicos australianos y turcos. Astrónomos de...
¿Cómo crear música personalizada fácilmente? — Con el generador de música...
Imagina a Lucía, una profesora de primaria que quiere preparar un video educativo más atractivo para su clase. O a Marcos, un creador de...
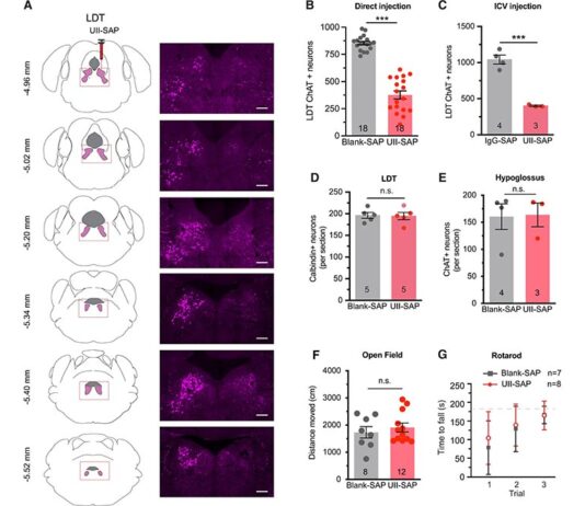
Un estudio con ratones examina los fundamentos de las alucinaciones
Las alucinaciones se dan como resultado de alteraciones en la percepción y la cognición, pero los cambios en la actividad cerebral que subyacen en...
Descubierta en la Vía Láctea evidencia de una colisión lateral con...
Hace casi 3 mil millones de años, una galaxia enana se hundió en el centro de la Vía Láctea y fue destrozada por las...
Algunas especies de tomate se comunican a nivel molecular contra parásitos
Trabajando junto con investigadores de la Universidad de Tübingen (Alemania), la Universidad de Tromsø (Noruega), UC Davis (California) y el Laboratorio Sainsbury en Norwich...



































